GooseTeam

Enabling Goose Agents to Collaborate
Protocol:
An operational procedure for agents to follow, expressed in two flavors:
- Natural Language: Streamlined, human-readable instructions about how to behave and use the tools.
- Mermaid Markdown: A concise flowchart for expected behavior, described in an efficient text format.
Extension:
Goose extension (MCP Server) that provides tools for the agents to use for tasks and messaging.
- Agent Registration: Facilitates agent registration with unique ID assignments and message sending.
- Message Management: Stores messages from agents, making them available for retrieval.
- Task Management: Project Coordinator role creates and assigns tasks and roles to other agents.
- Agent Waiting: Allows connected agents to wait for a specified period before taking another action.
- Remote Server: With an MCP Proxy, multiple agents can connect to the same MCP server, necessary for collaboration.
Work in Progress
- Current focus is on Goose CLI integration, so you must have it installed.
- Other agent platforms could integrate with this project easily.
- The protocol and the MCP server are not tightly coupled to goose, only the npm
agent: scripts and in the protocol preamble.
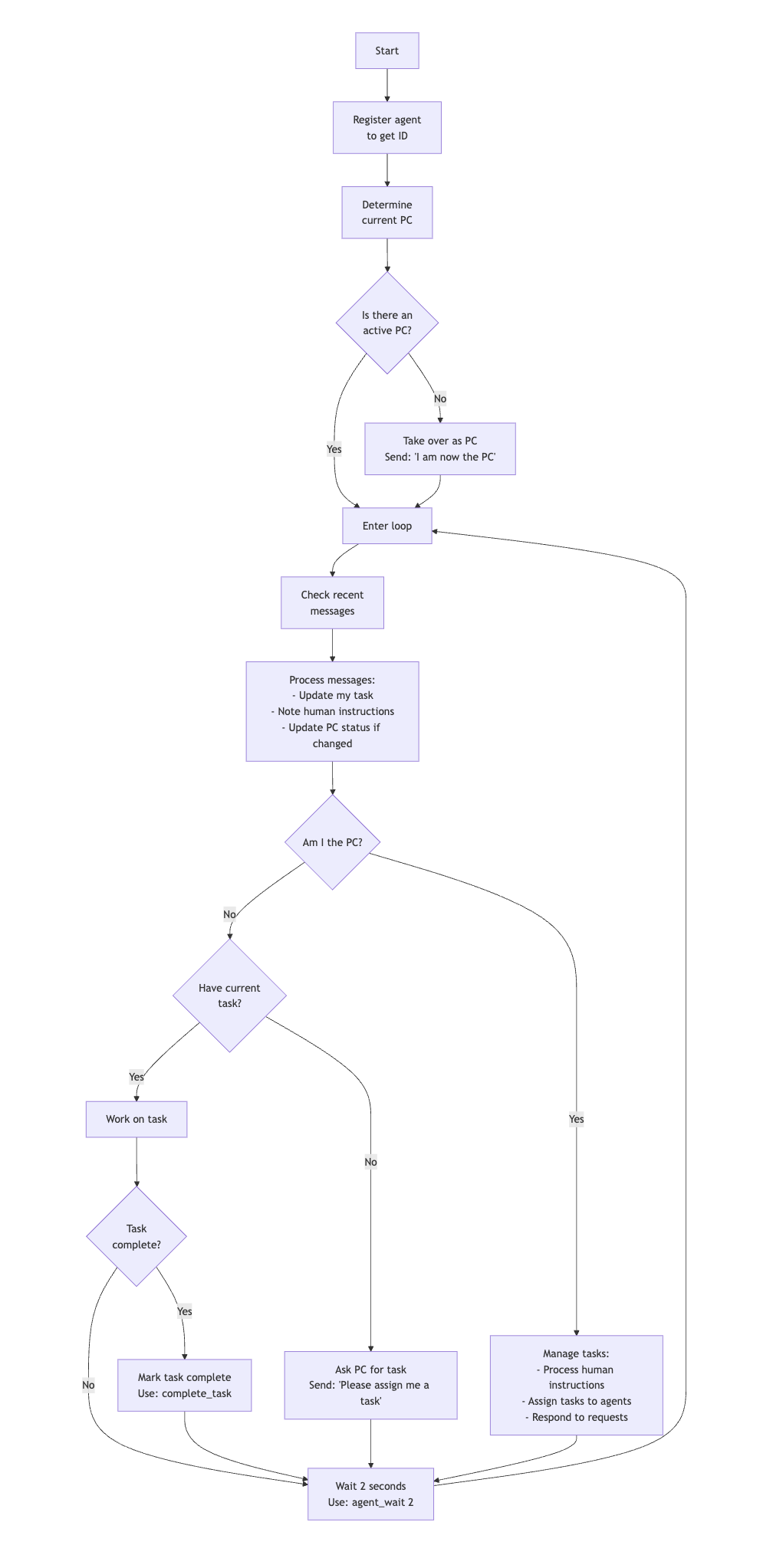
NEW: Behavioral Control with Mermaid markdown!
-
Agent protocol expressed as a mermaid chart.
-
See if your favorite LLM can follow it using the agent:chart script to launch your agent!
Screenshots
GooseTeam Protocol as a Chart

GPT-4o Says OK to this as a control mechanism

Goose Agents

Inspector - List Tools

Inspector - Add Message

Inspector - List Tasks

How to Run
Tell Goose about the extension
- Run
goose configure
- Choose Add Extension
- Choose Remote Extension
- Enter
goose-team for name
- Enter http://localhost:3001/sse for SSE endpoint URI
Run these npm scripts in order:
- First, clone this repo to your local machine and install dependencies
npm run build - to build the server from source.
npm run mcp-proxy to start an SSE proxy to talk to a single instance of the goose-team MCP server,
npm run inspector to launch the MCP inspector in a browser
- Here you click connect, then
list_tools, then add_message, then from Human send a message describing a task or project for the team to work on.
npm run agent to launch an agent that will read the protocol and instructions, connect to the goose-team server, assign itself as project coordinator, then begin creating tasks.
- In the inspector window, click
list_tasks to see the tasks it is adding,
- When there are some tasks, you can
npm run agent again and again to launch agents to be assigned tasks by the Project Coordinator.
Troubleshooting
HOW WELL GOOSE TEAM WORKS DEPENDS ON THE MODEL!!!
Follow these steps to test if you have a model that will work.
npm run build - to build the server from source.
npm run mcp-proxy to start an SSE proxy to talk to a single instance of the goose-team MCP server,
npm run agent:test This launches an agent hitting the same MCP, but it has a simpler protocol: Say hello in a different language, wait 2 seconds and do it again.
- Here is a video of a successful
agent:test run.
Currently, the only models I can get to stay in the loop with are google/gemini-2.0-flash-001 (via openrouter.ai to avoid rate limit shutdowns) and openai/gpt-4o.
Others will fall out of the loop. It is important for the model to follow the protocol and stay in the loop, checking messages, sleeping, particularly for the Project Coordinator.
I suggest doing build, mcp-proxy, and agent:test and if the model you have configured does some work then stops with a "message loop ended" error, you have a model that just isn't very good at using tools. Try different models and see what works. If you get anything other than the above-mentioned models to actually stay on the job, then please let me know!
MCP Tools
Agents
-
register_agent
- Registers a new agent and provides a unique ID and a randomly assigned color.
- Inputs: None
- Returns: JSON agent with unique
id and assigned color.
-
list_agents
- Lists all registered agents, providing an overview of available participants.
- Inputs: None
- Returns: JSON list of all agents connected to the server.
-
agent_leave
- Allows an agent to leave the team.
- Inputs: None.
- Returns: JSON of the agent that left.
-
agent_wait
- Allows an agent to wait for a specified number of seconds to pass before performing another action.
- Inputs:
seconds: the number of seconds to wait.
- Returns: Confirmation of time elapsed.
Messages
-
add_message
- Allows an agent to send a new message, storing it within the server.
- Inputs:
senderId: ID of the agent sending the message.
content: Content of the message.
- Returns: Confirmation of message addition.
-
recent_messages
- Retrieves the most recent messages stored on the server.
- Inputs: None
- Returns: JSON array containing the three most recent messages.
-
list_messages
- Retrieves all messages stored on the server.
- Inputs: None
- Returns: JSON array containing all messages in the server.
-
clear_messages
- Clears all messages stored on the server.
- Inputs: None
- Returns: Confirmation of messages cleared.
Tasks
-
add_task
- Add a task to the server.
- Inputs:
description: Description of the task.
- Returns: The newly added task, with it's assigned id.
-
list_tasks
- Lists all tasks in the server.
- Inputs: None
- Returns: JSON list of all tasks in the server.
-
assign_task
- Assign a task to an agent.
- Inputs:
taskId: ID of the task.
agentId: ID of the agent to assign the task to.
- Returns: Confirmation of message addition.
-
complete_task
- Complete a task.
- Inputs:
- Returns: Confirmation of task completion.
Developer Setup
Install Dependencies
cd /path/to/GooseTeam/
npm install
Build
npm run build
- Builds the stdio-based MCP server runtime at
/dist/index.js
STDIO Server - Proxied
npm run stdio:proxy
- Launches an SSE-based/MCP proxy on port
:3001 with endpoint /sse
- This proxy talks to a single instance of the STDIO-wrapped GooseTeam MCP server
- Multiple clients can connect to the same server and see the same resources
SSE Server - Direct
npm run sse:direct
- Launches an SSE-wrapped instance of the GooseTeam MCP server on port
:3001 with endpoint /sse
- Multiple clients can connect to the same server and see the same resources
- Equivalent to the proxied STDIO approach, using our SSE version of the server.
StreamableHTTP Server - Direct
npm run streamableHttp:direct
- Launches a StreamableHTTP-wrapped instance of the GooseTeam MCP server on port
:3001 with endpoint /mcp
- Multiple clients can connect to the same server and see the same resources
- Equivalent to the proxied STDIO approach, using our SSE version of the server.
Inspector
npm run inspector
- Runs the Model Context Protocol Inspector
- The Inspector UI will be available at: http://localhost:5173
- In the Inspector UI:
- Make sure
Transport Type is set to StreamableHttp
- Make sure
URL is set to http://localhost:3001/mcp
- Click its "Connect" button
- You should see Green light 🟢and "Connected" message.
- Click its List Tools button
- Multiple instances of the client can connect to the same server and share the same resources
Agent - Protocol as Text
npm run agent:text
- Starts a new GooseTeam agent, with its waddling orders given in:
instructions/protocol-as-text.md
- This agent's protocol instructions are expressed in text markdown format, with headers, text, and bullets.
- NOTE: It is a natural language prompt, but because it requires waiting and staying in a loop, some LLMs may balk
- If the LLM won't stay in the loop, try the Agent Wait Test with different LLMs to find one that is suitable.
- First agent will assume Project Coordinator Role
- NOTE: It's best to connect to the server with the Inspector BEFORE launching the first agent
- Send a message from "Human" telling it what you'd like the team to accomplish
Agent - Protocol as Chart
npm run agent:chart
- Starts a new GooseTeam agent, with its waddling orders given in:
instructions/protocol-as-chart.md
- This agent's protocol instructions are expressed in mermaid markdown format, a compact way for expressing flowcharts.
- NOTE: although this is an efficient way of expressing the protocol, some LLMs may not understand it
- If the LLM doesn't understand mermaid markdown, it will say so and quit.
- First agent will assume Project Coordinator Role
- NOTE: It's best to connect to the server with the Inspector BEFORE launching the first agent
- Send a message from "Human" telling it what you'd like the team to accomplish
Agent Wait Test
npm run agent:wait:test
- Starts a new GooseTeam agent, with its waddling orders given in:
instructions/wait-loop-test.md
- This will test the configured model's ability to stay in the loop, checking messages periodically.
- If it ends with an error saying "outgoing message queue empty" then it is not a good tool use model and therefore a poor candidate for use with GooseTeam.
- NOTE: Make sure to have the MCP Proxy running first.
Format
npm run format
- Runs
prettier on the code, adjusting formatting
Typecheck
npm run typecheck
- Runs
tsc with args to check and report type issues
Lint
npm run lint
- Runs
eslint to non-destructively check for and report syntax problems
LintFix
npm run lint:fix
- Runs
eslint to check for and fix syntax problems
Test
npm run test
- Run the unit tests
Links
- MCP Specification: The complete Model Context Protocol specifications can be found here.
- Server Reference: We follow a simple but modular approach demonstrated in the GitHub MCP server.
- Inspiration: Iterating from Aaron Goldsmith's Gist here.
- Watch Aaron's "Building a team of AI agents" talk about his initial experiment.